As a Sponsor you control the prioritization and budget allocation to initiatives. You can be the area manager, a higher-level executive, or a manager of shared service departments (such as IT), or other.
Action a Proposal
Approve, Reject, Return
Action a Business Case
Approve, Reject, Return or Request Capex
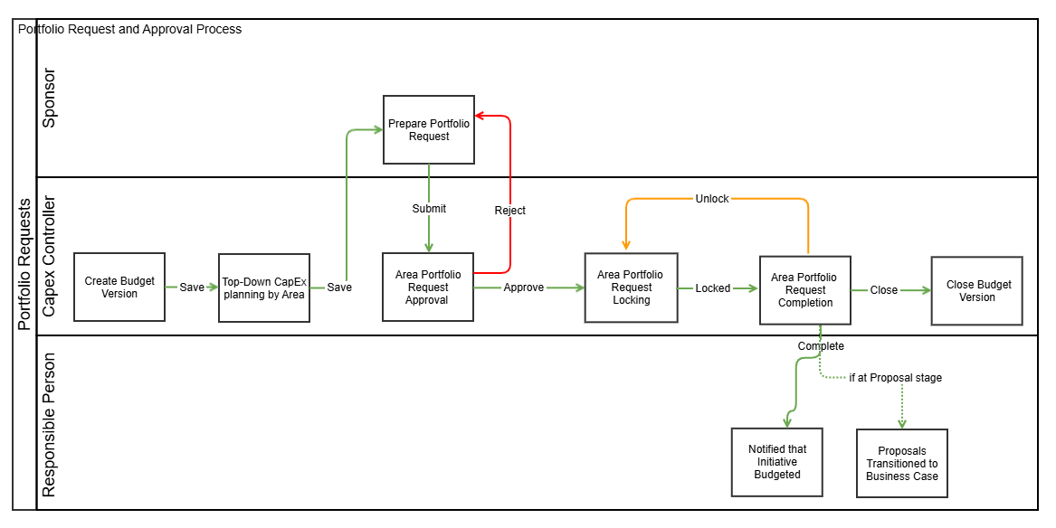
Plan the Portfolio Request
Monitor the portfolio planning and budget inclusions.
Submit the Portfolio Request
Submit the Portfolio Request to have budget allocated to your most important initiatives.
