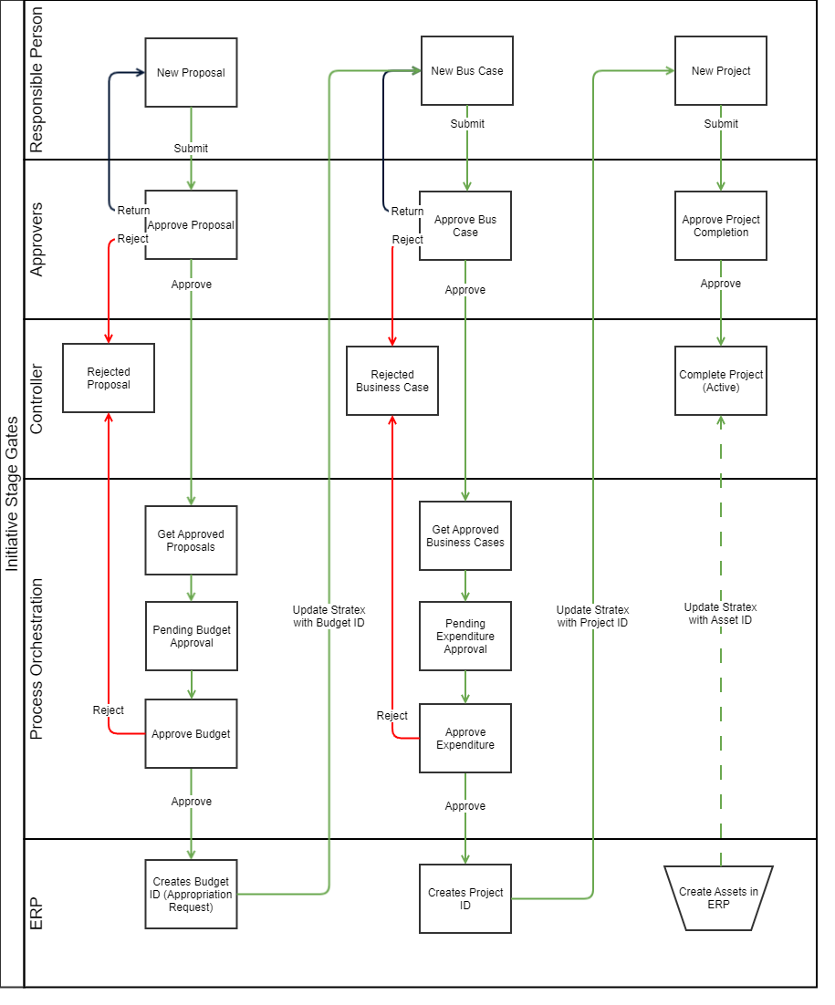
Standard Workflows Idea WorkflowProposal WorkflowBusiness Case WorkflowERP Workflow (without Portfolio Management)ERP Workflow with Portfolio Management active in Stratex Online